找回密码
 注册

微信登录,快人一步

QQ登录

只需一步,快速开始

楼主: safihu

[原创]三种国产的低温等离子灭菌机,有医院用过吗?

[复制链接]
发表于 2008-1-20 17:37 | 显示全部楼层
原帖由 ling984312 于 2007-12-26 11:13 发表 https://bbs.sific.com.cn/images/common/back.gif
"消毒器械并不需要卫生许可批件",有这种说法嘛,高压蒸汽灭菌是不要卫生许可批件的,其他的哪里有说不要了吗?请指教:)


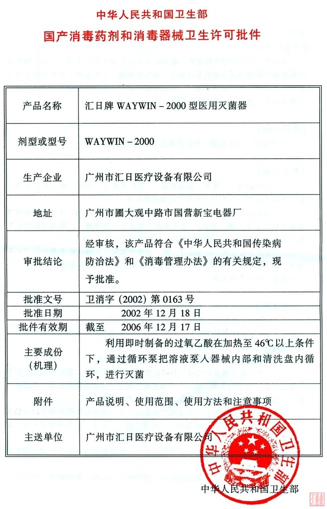
只要有“消毒”两个字就必须要有卫生部的卫生许可批件,请看下面的证件上写的是“中华人民共和国卫生部国产消毒药剂和消毒器械卫生许可批件”

汇日卫生许可批件.jpg
回复

使用道具 举报

发表于 2008-1-20 17:47 | 显示全部楼层

回复 #18 ling984312 的帖子

卫生部关于调整消毒产品监管和许可范围的通知
      为进一步加强对消毒产品的监督管理,规范对消毒产品的卫生许可,严格区分消毒产品与具有治疗药效功能产品的管理,决定对消毒产品的监管范围和卫生许可范围进行调整,现将有关问题通知如下:
    一、根据《消毒管理办法》及相关规定,即日起,卫生行政部门不再将以下产品纳入消毒产品进行受理、审批和监管:
   (一)专用于人体足部、眼睛、指甲、腋部、头皮、头发、鼻粘膜等特定部位的具有消毒或抗(抑)菌功能的产品
   (二)口罩
   (三)避孕套
    二、对于已经获得消毒产品卫生许可批件的用于人体足部、眼睛、指甲、腋部、头皮、头发、鼻粘膜等特定部位的皮肤消毒剂,可在卫生许可批件有效期内继续生产销售,批件到期后不予换发。
    三、对于已经获得卫生用品备案凭证的用于人体足部、眼睛、指甲、腋部、头皮、头发、鼻粘膜等特定部位的抗(抑)菌制剂、口罩和避孕套,自2006年1月1日起,新生产的产品不得再以消毒产品的名义销售,不得在产品包装、标签和说明书上标识任何与消毒产品管理有关的许可证明编号,如消毒产品生产企业卫生许可证号、消毒产品卫生许可批件文号、消毒产品备案文号等。
    四、对于未获得卫生用品备案凭证的用于人体足部、眼睛、指甲、腋部、头皮、头发、鼻粘膜等特定部位的抗(抑)菌制剂、口罩和避孕套,自即日起,新生产的产品不得再以消毒产品的名义销售,不得在产品包装、标签和说明书上标识任何与消毒产品管理有关的许可证明编号,如消毒产品生产企业卫生许可证号、消毒产品卫生许可批件文号、消毒产品备案文号等。
    五、皮肤粘膜消毒剂和抗(抑)菌制剂不得宣传对人体足部、眼睛、指甲、腋部、头皮、头发、鼻粘膜等特定部位的消毒或抗(抑)菌作用。
    六、取消对下列消毒产品的卫生许可:
   (一)紫外线杀菌灯
   (二)食具消毒柜
   (三)压力蒸汽灭菌器
   (四)75%单方乙醇消毒液上述产品生产企业要在取得生产企业卫生许可证的基础上,按照相关法规、标准和规范生产,并在产品上市后2个月内向生产企业所在地卫生行政部门备案。各地卫生行政部门要根据相关法规、标准和《消毒技术规范》,加强对上述产品的监督管理。
    以往发布规范性文件与本通知不一致的,以本通知为准。各地在执行中发现的有关问题,请及时函告我部监督司。

                                      二○○五年五月三十日
回复

使用道具 举报

发表于 2008-1-20 20:21 | 显示全部楼层

回复 #18 ling984312 的帖子

请到这里去看哪些属于医疗器械,哪些不属于。

https://bbs.sific.com.cn/viewthre ... &extra=page%3D1
回复

使用道具 举报

发表于 2008-1-21 14:13 | 显示全部楼层
1\北京德润的凯斯普低温等离子灭菌机
论坛里有资料证明说是89MIN才能达到灭菌

2\老肯的低温等离子灭菌机(据说还未投产)
未投产

3\杭州三源公司的低温等离子灭菌机
相当差,老坏。还有莫名奇妙泄露气体!!!我服了!

4\强生公司
比较稳定,灭菌效果等离子里最好的了!
回复

使用道具 举报

发表于 2008-1-21 14:30 | 显示全部楼层
关于平湖秋月一帆  说到的:“化学检测指示卡、指示胶带尚未取得相关证件”

“灭菌指示胶带(卡、袋)        用于指示灭菌效果,本身无灭菌作用,不作为医疗器械管理。        不作为        国食药监械[2004]53号        2004年3月11日”

好像这些东西不需要相关证件吧!!!
回复

使用道具 举报

发表于 2008-2-13 15:56 | 显示全部楼层

回复 #5 楚楚 的帖子

楚版主能否给我发一份消毒药械管理制度?拜托了
回复

使用道具 举报

发表于 2008-2-13 16:33 | 显示全部楼层
原帖由 志愿者 于 2008-2-13 15:56 发表 https://bbs.sific.com.cn/images/common/back.gif
楚版主能否给我发一份消毒药械管理制度?拜托了

已通过短信发过来,请查收!
回复

使用道具 举报

发表于 2008-3-4 15:08 | 显示全部楼层
我们医院也要购买低温灭菌设备.
看来不太好选择:又想效果好,又要价格低:Q
回复

使用道具 举报

发表于 2008-3-4 15:09 | 显示全部楼层
购买并使用过的医院同行能够介绍一下使用所购买品牌的感受吗???:handshake

[ 本帖最后由 江边一碗水 于 2008-3-4 15:10 编辑 ]
回复

使用道具 举报

发表于 2008-5-30 09:28 | 显示全部楼层
请介绍一下,我市部分医疗机构打算购进
回复

使用道具 举报

发表于 2008-7-18 09:21 | 显示全部楼层
请大家谈谈用过哪个厂家的环氧乙烷灭菌机,价位、效果如何?
回复

使用道具 举报

  • 打卡等级:本地老炮
  • 打卡总奖励:3203
  • 最近打卡:2025-09-13 06:28:33
发表于 2008-7-24 10:55 | 显示全部楼层
强生的用得多些。个人感觉也还可以,其他没使用,没发言权!
回复

使用道具 举报

发表于 2008-7-24 20:41 | 显示全部楼层

强生低温等离子有卫生许可证了

据悉最近强生低温等离子已经拿到卫生部卫生许可证了,相信这样会对医院购买等离子提供依据了。
回复

使用道具 举报

发表于 2008-7-28 09:30 | 显示全部楼层
我已经看到强生低温等离子的卫生部卫生许可证了
回复

使用道具 举报

发表于 2008-7-28 09:36 | 显示全部楼层
我们医院正在准备购买的选择中,希望各位老师给点建议!
回复

使用道具 举报

发表于 2008-8-15 11:24 | 显示全部楼层
老肯的低温等离子灭菌机有没有卫生部卫生许可批件?那位老师医院买过吗? 我们医院也想购买低温等离子灭菌机,正准备招标,看到各位老师的讨论。很收启发,是否可以把《医院感染管理办法释义》第43页“卫生部对消毒药剂、消毒器械实行市场准入制度,只有取得卫生部卫生许可批件的产品才可以上市销售,医疗机构只能使用经过卫生部批准的消毒剂和消毒器械”这条应作为招标的依据。
回复

使用道具 举报

发表于 2008-8-28 13:49 | 显示全部楼层
强生的等离子灭菌器耗材我觉得太贵了,开机灭菌一次需要1500元,所以很多科室不愿意采用此方法灭菌。有没有专家知道如何才能使成本下降?
回复

使用道具 举报

发表于 2008-8-29 11:04 | 显示全部楼层
不好意思,价格有误,开机一次是500元左右。
回复

使用道具 举报

发表于 2008-10-11 18:58 | 显示全部楼层
我院购买的是杭州三源,每周枯草杆菌监测合格,主要用于腔镜、电钻的消毒,使用成本10\次
回复

使用道具 举报

发表于 2008-10-29 11:21 | 显示全部楼层
我院购买的是杭州三源的,枯草杆菌监测合格,主要用于腔镜等,使用成本大概在10.00-20.00元/次
回复

使用道具 举报

您需要登录后才可以回帖 登录 | 注册 |

本版积分规则

关闭

站长推荐上一条 /1 下一条

快速回复 返回顶部 返回列表