找回密码
 注册

微信登录,快人一步

QQ登录

只需一步,快速开始

楼主: 夜薰

儿科皮试前的消毒是选择生理盐水吗?

  [复制链接]
  • 打卡等级:热心大叔
  • 打卡总奖励:717
  • 最近打卡:2025-05-30 10:12:13
发表于 2016-9-27 17:30 | 显示全部楼层
本帖最后由 九龙江 于 2016-9-27 17:31 编辑

我们用75%乙醇皮肤消毒剂消毒待干,偶尔会出现个别因皮肤消毒剂引起局部皮肤发红的,再用75%乙醇擦拭做对照。
回复

使用道具 举报

发表于 2016-9-27 21:44 | 显示全部楼层
九龙江 发表于 2016-9-27 17:30
我们用75%乙醇皮肤消毒剂消毒待干,偶尔会出现个别因皮肤消毒剂引起局部皮肤发红的,再用75%乙醇擦拭做对照 ...

已经偶到偶有出现个别因皮肤消毒剂引起局部皮肤发红,为何不试试另的如生理盐水
回复

使用道具 举报

发表于 2016-9-27 21:48 | 显示全部楼层
以前网上下载的文章发2篇供参考
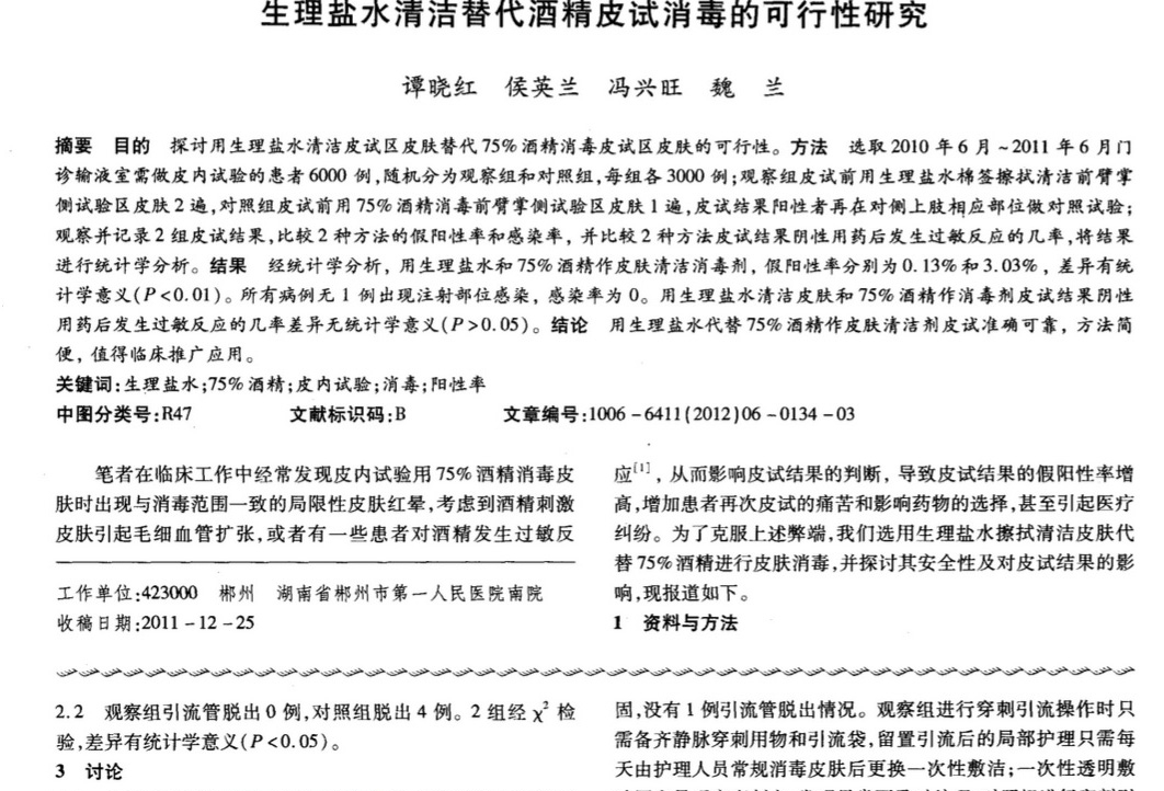
生理盐水清洁替代酒精酒精皮试消毒的可行性研究
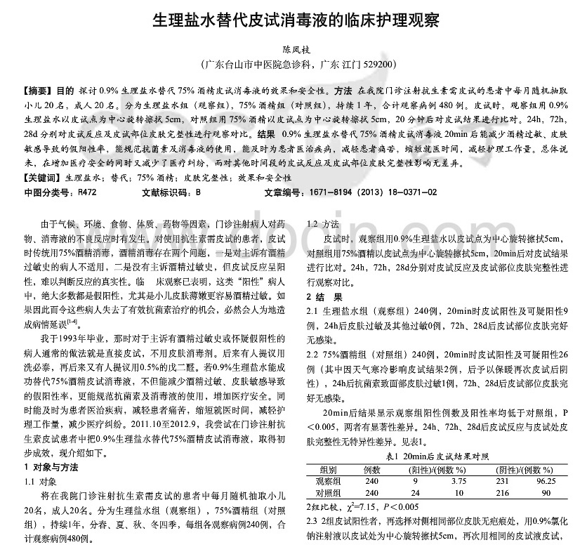
生理盐水替代皮试消毒液的临床护理观察



生理盐水清洁替代酒精酒精皮试消毒的可行性研究1.jpg

生理盐水清洁替代酒精酒精皮试消毒的可行性研究2.jpg

生理盐水替代皮试消毒液的临床护理观察1.jpg

生理盐水替代皮试消毒液的临床护理观察2.jpg

评分

参与人数 1金币 +3 收起 理由
夜薰 + 3 赞一个!

查看全部评分

回复

使用道具 举报

  • 打卡等级:热心大叔
  • 打卡总奖励:717
  • 最近打卡:2025-05-30 10:12:13
发表于 2016-9-27 22:09 | 显示全部楼层
xuesi 发表于 2016-9-27 21:44
已经偶到偶有出现个别因皮肤消毒剂引起局部皮肤发红,为何不试试另的如生理盐水

老师!不好意思刚才笔误,是再用生理盐水擦拭对照。
回复

使用道具 举报

  • 打卡等级:常驻代表
  • 打卡总奖励:149
  • 最近打卡:2025-06-09 09:33:11
 楼主| 发表于 2016-9-28 19:48 | 显示全部楼层
明玥 发表于 2016-9-27 06:21
什么意思?通常皮试前不消毒,避免因消毒剂引起的不良反应与过敏反应混淆。生理盐水做什么用?

可以不消毒吗?
回复

使用道具 举报

  • 打卡等级:常驻代表
  • 打卡总奖励:149
  • 最近打卡:2025-06-09 09:33:11
 楼主| 发表于 2016-9-28 19:51 | 显示全部楼层
xuesi 发表于 2016-9-27 07:54
有哪种支装的应该好用

早期怕由于酒精等消毒药品混淆结果,基本不消毒。一方面考虑结果的准确性,一方面 ...

我们单位用的是生理盐水,主要是考虑盛装生理盐水的容器是否需要灭菌,因为每次就用一点
回复

使用道具 举报

  • 打卡等级:常驻代表
  • 打卡总奖励:149
  • 最近打卡:2025-06-09 09:33:11
 楼主| 发表于 2016-9-28 19:52 | 显示全部楼层
荷花香 发表于 2016-9-27 15:25
我院原先也有这种情况,但经发现后已经改进,酒精对有的人出现皮肤潮红,影响阴、阳性的判断,如果出现皮肤 ...

那用什么盛装生理盐水呢?
回复

使用道具 举报

  • 打卡等级:常驻代表
  • 打卡总奖励:149
  • 最近打卡:2025-06-09 09:33:11
 楼主| 发表于 2016-9-28 19:53 | 显示全部楼层
卓越zxl 发表于 2016-9-27 08:48
应该叫生理盐水皮肤清洁,盐水没有消毒作用的。

嗯嗯,可能表述不准,以后注意
回复

使用道具 举报

  • 打卡等级:无名新人
  • 打卡总奖励:8
  • 最近打卡:2024-08-06 14:25:36
发表于 2016-9-29 08:30 | 显示全部楼层
夜薰 发表于 2016-9-28 19:53
嗯嗯,可能表述不准,以后注意

老师您真客气,我们共同学习。
回复

使用道具 举报

发表于 2016-10-4 14:11 | 显示全部楼层
据了解,现在我们医院儿科的皮试也是不消毒的了。
回复

使用道具 举报

发表于 2016-10-9 09:12 | 显示全部楼层
夜薰 发表于 2016-9-28 19:52
那用什么盛装生理盐水呢?

没有专用盛装生理盐水的容器,可在容媒中抽点出来
回复

使用道具 举报

您需要登录后才可以回帖 登录 | 注册 |

本版积分规则

关闭

站长推荐上一条 /1 下一条

快速回复 返回顶部 返回列表