下载APP
收藏本站
帮助中心
天天打卡
账号
自动登录
找回密码
密码
登录
注册
微信登录,快人一步
只需一步,快速开始
快捷导航
感染网
门户
Portal
论坛
BBS
导读
Guide
圈子
Group
问答中心
活动商城
@资料库
@VIP专区
#全民话题
AI文库
AI聊天
活动中心
积分商城
积分捐助
课件库
法规库
视频库
工具箱
新媒体联盟
专家笔记区
专题见稿区
专题专栏区
活动中心
积分商城
感控书城
技能提升
直播回放
2025年会
法规文库
专家笔记
音视频库
指标解读
感术行动
更多专栏
绑定微信
官方微信
医考圈
绑定手机
官方微博
实名认证
自编书库
论坛公告
发展历程
关于我们
搜索
搜索
热搜:
感术行动
规率行动
送检率
规范解读
口腔科
邻苯二甲醛
隔离标识
水处理
手卫生
手术室
多重耐药菌
计划
法规
用户
南京泰格论坛
›
门户
›
联盟
›
与君谈感控
与君谈感控
ICU发生疑似医院感染暴发时,对哪些位点进行环境卫生学监测? ...
ICU是每家医疗机构多重耐药菌患者的重灾区,感控专职人员每天应加强院感信息系统监测,及时处理预警病例,做好与临床医生的沟通,对感染病例严格落实早发现、早报告、早隔离、早处置。同时,建议将多重耐药菌纳入医 ...
2024-12-27 09:41
背心式高频振荡排痰机的“背心”多久消毒一次?怎么消毒?喷洒?这家医院是这样做的! ...
随着医疗技术的飞速发展,相应的医疗设备也应运而生,消毒问题也随之而来。比如,背心式高频振荡排痰机深受神经外科、康复科、ICU等长期住院患者的青睐。全胸多频震荡排痰机是近几年从美国引进,它是继多频振动排痰 ...
2024-12-25 08:11
流感高峰|成人门急诊急性呼吸道感染诊治与防控专家共识
2024-12-24 08:12
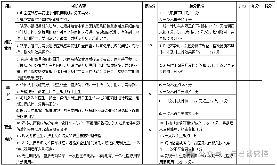
可复制2025ICU医院感染管理质量考核标准
ICU患者免疫力低下、基础疾病多、侵入性操作多,属于医院感染管理重点部门,应加强管理,院科两级应加强质量控制。小编根据最新《医院隔离技术标准》、《重症监护病房医院感染预防与控制规范》、《手卫生规范》、《 ...
2024-12-24 08:11
普通患者的止血带有必要消毒吗?只因未消毒被罚!您还不以为然吗? ...
昨晚浏览有关感控公众号为自己的专业充电时,看到一则关于“某卫生室在不同患者之间共用未经消毒的止血带,违反《《消毒管理办法》第六条中凡接触皮肤、粘膜的器械和用品必须达到消毒要求”的规定,最终被罚1000元。 ...
2024-12-23 10:48
患者住院期间发生的流感属于院感病例吗?需要上报感控科吗? ...
近期,随着气温的骤降,流感进入高发期,在全国各地进入流感流行期。12月19日中国疾病预防控制中心发布的《全国急性呼吸道传染病少点监测情况》数据显示,医院门急诊流感样比例高达16.5%,远远超过其他病原体占比。 ...
2024-12-23 10:47
配药用注射器重复使用不合规!被罚!警钟长鸣!
当您走进临床时,经常会看到配药室也就是现在的治疗准备室上演这一幕:早晨,护士小妹唰唰唰地将操作台上所有输液患者的安瓿熟练地打开,将抗生素等小药瓶的盖子统一开启消毒,然后统一实施加药。护士严格遵循药物配 ...
2024-12-20 08:48
医疗废物暂存处工作人员岗位职责
一、医疗废物回收人员应定期接受相关法律、法规及感染防控知识与技能培训,熟悉医疗废物管理规章制度、工作流程及各项工作要求;掌握医疗废物分类收集、运送、暂时储存的方法与操作程序;掌握职业安全防护及针刺伤等 ...
2024-12-19 17:17
锐器盒这样使用违法!一经发现责令整改,给予警告和罚款! ...
在临床工作中总有一些豁达的辣妹子,干起工作来没得说,积极主动,速战速决,可谓高效,深受科室领导的重视和喜欢。刚刚收到一位感控朋友发来的图片,这个科室的辣妹子又出新创,直接把锐器盒的盖子给拆除了,其初衷 ...
2024-12-18 11:51
多重耐药菌患者产生的输液瓶/袋到底咋处理?可回收物?or 感染性医疗废物? ...
近日,感控交流群里一位来自基层医疗机构的感控老师提出这样一个问题:多重耐药菌患者产生的输液瓶、输液袋应该按什么处置?可回收物?还是感染性医疗废物?我们交流群内展开激烈讨论:有的老师认为多重耐药菌患者产 ...
2024-12-17 09:38
2025口腔科医院感染管理质量考核标准
口腔科侵入性操作多,接触患者血液、体液等风险高,属于医院感染管理重点部门,应加强管理,院科两级应加强质量控制。小编根据最新《医院隔离技术标准》、《口腔综合治疗台水路清洗消毒技术规范》、《手卫生规范》等 ...
2024-12-16 16:16
2025检验科医院感染管理质量考核标准
检验科属于医院感染管理重点部门,应加强管理;同时,院科两级应加强质量控制。小编根据最新《医院隔离技术标准》、《静脉血液标本采集指南》、《医院感染监测标准》、《手卫生规范》等要求,重新梳理修订《检验科医 ...
2024-12-13 08:01
年终述职汇报模板!您只需往里填充内容即可!
时间过得好快啊,转眼间2024已接近尾声,已经进入倒计时,即将迎来崭新的2025。作为一个单位的中层管理者,在夜深人静的时候需要静下心来好好想想在这即将过去的一年我都做了些什么?因为你需要为述职汇报做准备了。 ...
2024-12-12 09:18
2025手术室医院感染管理质量考核标准
手术室属于医院感染高风险部门,应加强管理;同时,院科两级应加强质量控制。小编根据最新《医院隔离技术标准》、《无菌物品管理规范》、《多重耐药菌感染患者手术室管理规范》等要求,重新梳理修订《手术室医院感染 ...
2024-12-11 08:21
2025考核标准|病区医院感染管理质量考核标准
临床科室也好,感控部门也好,日常质控总要有据可依。小编根据最新《医院隔离技术标准》、《无菌物品管理规范》、《医院感染监测标准》等要求重新梳理修订《病区医院感染管理质量考核标准》,内容涵盖了科室组织管理 ...
2024-12-10 08:53
1 ...
6
7
8
9
10
11
12
13
14
... 15
/ 15 页
下一页
相关分类
•
DYEY感控学苑
•
感控新视觉
•
友谊感控之窗
•
感控工作间
•
感控新青年
•
感控说
•
郑感控
•
院感小达人
•
感控实践及讯息
•
与君谈感控
•
济医附院感控
•
同济感控之家
•
84号感控圈
•
玺和医疗
•
SIFIC感染视界
关闭
站长推荐
/1
输液管的连接头,算损伤性还是感染性废物?
它确实存在刺伤人体的风险,如何处理,成了感控部门非常纠结的管理点。
查看 »
Copyright © 2007-2025
南京泰格论坛
(https://www.njtaige.com/) 版权所有 All Rights Reserved.
E-mail:sific2007@163.com QQ:2420400092(小小牧童)
Powered by
Discuz!
X3.5 技术支持:
上海莫畏信息科技有限公司
|
沪ICP备16047626号-1
返回顶部